Ejemplo de diagrama de flujo de contabilidad
Esta plantilla funciona en los siguientes productos:
*Para los planes Team y Enterprise
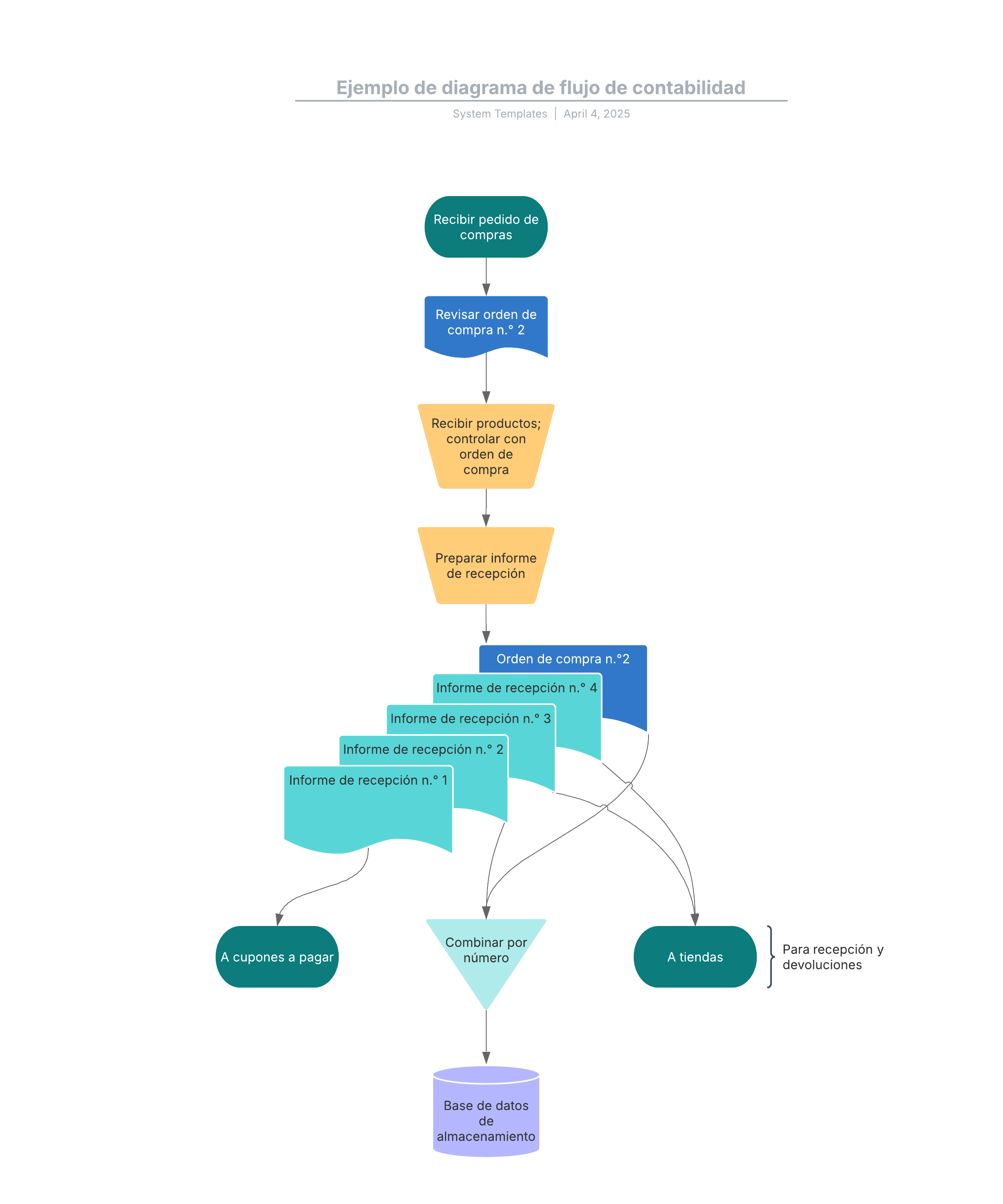
Esta plantilla de diagrama de flujo de contabilidad puede ayudarte a lograr lo siguiente:
- Mostrar el proceso de informe de la información financiera.
- Delinear la relación entre las órdenes de recepción y las órdenes de compra.
- Acceder a la biblioteca de figuras de diagramas de flujo.
Abre esta plantilla para ver un ejemplo detallado de un diagrama de flujo de contabilidad que puedes personalizar según tu caso de uso.
Plantillas relacionadas
Ejemplo de diagrama de flujo con carriles
Utilizado con:

Ir a la plantilla Ejemplo de diagrama de flujo con carriles