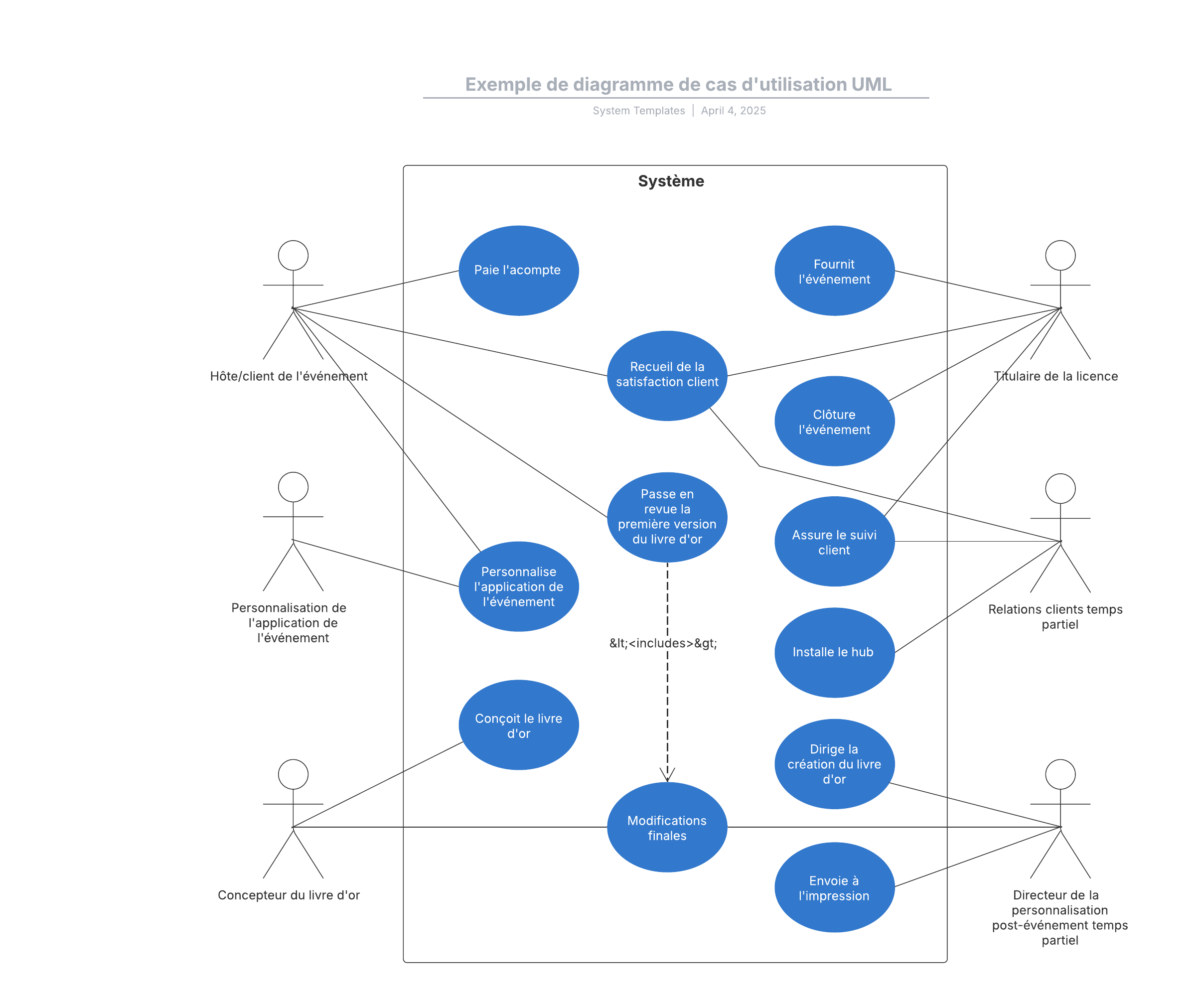
Exemple de diagramme de cas d'utilisation pour un événement 2
Ce modèle fonctionne sur les produits suivants :
*Pour les forfaits Équipe et Entreprise
Ce modèle basique de diagramme de cas d'utilisation peut vous aider à :
- résumer les informations concernant les utilisateurs de vos systèmes (également appelés acteurs) ;
- définir les interactions de base
des utilisateurs avec un système ; - accéder aux bibliothèques de formes UML.
Ouvrez ce modèle pour visualiser un exemple détaillé de diagramme de cas d'utilisation basique que vous pourrez personnaliser selon votre cas d'utilisation.
Modèles connexes
Exemple de diagramme de cas d'utilisation pour un système bancaire
Utilisé avec:

Accéder au modèle Exemple de diagramme de cas d'utilisation pour un système bancaire